
Health Farm Inc. - Fitness Website

Project Overview
As part of the Systems Analysis and Design unit project, I collaborated with a team to develop a comprehensive systems analysis and design specification for Health Farm Inc., a fitness solutions provider with 50 branches across Australia. The goal was to create a robust system to manage their growing volume of business and improve accessibility for members and instructors. The project included requirements elicitation, systems modeling, and the development of a high-fidelity prototype.
Objectives
- Analyzed and documented the requirements for a new system to manage fitness programs, instructor information, and member registration.
- Developed UML diagrams to model the system's functionality and data.
- Created a high-fidelity prototype of the user interface for key functionalities.
- Presented and defended the analysis and design to stakeholders in an interview setting.
Analysis Specification Report
- Provided an in-depth understanding of Health Farm Inc.'s business problems and proposed solutions, including a detailed description of system functionalities.
- Documented functional and non-functional requirements based on stakeholder interviews and analysis of the case study.
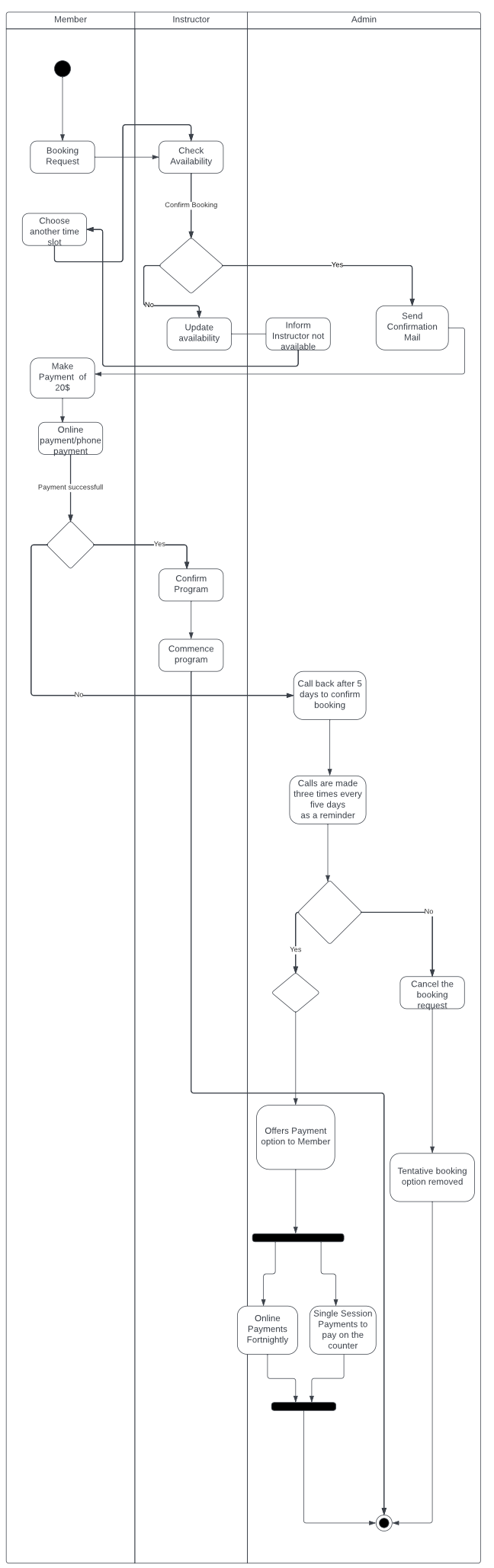
UML Diagrams
Prototype Design
Utilizing tools such as Adobe XD, I crafted an interactive representation of the user interface that emphasized:
User Experience: I aimed to create a prototype that would not only meet the functional requirements but also provide a seamless and intuitive user experience.
Visual Design: The prototype was developed with a focus on visual appeal, aligning with Health Farm Inc.'s branding and the aesthetic expectations of their clientele.
Prototype

Key Learnings
- Functional Analysis Techniques: Gained expertise in analyzing business problems and specifying functional requirements using UML diagrams.
- Requirements Communication: Enhanced skills in communicating complex technical information to non-technical stakeholders through clear documentation and visual models.
- Prototyping: Developed proficiency in creating high-fidelity prototypes to validate and refine user interface designs.
Conclusion
The Health Farm Inc. project was a comprehensive exercise in systems analysis and design, providing valuable experience in using UML techniques and developing functional prototypes. The project not only addressed the immediate needs of Health Farm Inc. but also set a foundation for scalable growth and enhanced user experience. The successful completion of this project demonstrates my capability to handle complex systems development tasks and deliver practical solutions.